Какой стабилизатор напряжения лучше: релейный или симисторный?
Устройства симисторного типа характеризуются небольшими размерами корпуса, а уровень компактности таких приборов вполне сопоставим с моделями электромеханического и релейного типа. Средняя стоимость симисторного устройства по сравнению с качественными релейными аналогичными приборами выше практически в два-три раза.

Релейный стабилизатор “Ресанта 10000/1-ц”
Несмотря на прекрасную скорость переключения и наличие значительного интервала на входных напряжениях, любой релейный прибор является шумным при эксплуатации и характеризуется низкими показателями точности.
Кроме всего прочего, все релейные стабилизаторы имеют некоторые ограничения по уровню мощности, что обусловливается неспособность контактов коммутировать очень большие токи.
Думаете о том, стоит ли подключить счетчик день ночь? Читайте статью о том, выгодны ли двойные тарифы.
Порядок сборки светодиодного фонаря своими руками описан в этой статье.
Наиболее перспективный вид электронных стабилизаторов представлен в настоящее время современными устройствами, которые функционируют в условиях двойного преобразования сетевого напряжения.
Помимо высокой стоимости, такие приборы не обладают серьёзными недостатками. Именно поэтому при выборе стабилизирующего устройства, если стоимость не имеет решающего значения, целесообразно отдавать предпочтение приборам, полностью собранным с использованием качественных полупроводников.
Необычный блок питания
Иногда нужен регулируемый БП в диапазоне от 0 до 30 В. Такой блок питания называется лабораторным. Собирается он в такой последовательности:
- Устанавливаем на печатную плату детали, способные регулировать напряжение (предохранитель, стабилизатор и резисторы);
- Монтируем фильтрующие конденсаторы. Для плавной регулировки напряжения.
- Подключаем силовые транзисторы;
- Подключаем питание для периферии и LM301;
- Устанавливаем операционный усилитель и детали, способные стабилизировать ток (резисторы, конденсаторы, диоды);
- Устанавливаем LM113 или LMV431 (нуль) и защитные диоды;
- Настраиваем ограничитель максимального тока;
- Подключаем вольтамперметр
Ремонт компьютера своими руками — практические рекомендации и диагностика основных типов неисправностей (90 фото)
Станок по дереву своими руками — советы по постройке простого токарного станка и станков с ЧПУ (110 фото и видео)
- Столешница своими руками: инструкция по изготовлению самодельной столешницы для кухни из дерева и камня (125 фото)

Конструктивные особенности и принцип работы
Из нескольких способов преобразования напряжения для питания электронных компонентов, можно выделить два, получивших наибольшее распространение:
- Аналоговый, основным элементом которого является понижающий трансформатор, помимо основной функции еще и обеспечивающий гальваническую развязку.
- Импульсный принцип.
Рассмотрим, чем отличаются эти два варианта.
БП на основе силового трансформатора
Упрощенная структурная схема аналогового БП
Следующий блок играет выполняет две функции: сглаживает напряжение (для этой цели используется конденсатор соответствующей емкости) и стабилизирует его. Последнее необходимо, чтобы напряжение «не проваливалось» при увеличении нагрузки.
Приведенная структурная схема сильно упрощена, как правило, в источнике данного типа имеется входной фильтр и защитные цепи, но для объяснения работы устройства это не принципиально.
Все недостатки приведенного варианта прямо или косвенно связаны с основным элементом конструкции – трансформатором. Во-первых, его вес и габариты, ограничивают миниатюризацию. Чтобы не быть голословным приведем в качестве примера понижающий трансформатор 220/12 В номинальной мощностью 250 Вт. Вес такого агрегата – около 4-х килограмм, габариты 125х124х89 мм. Можете представить, сколько бы весила зарядка для ноутбука на его основе.
Понижающий трансформатор ОСО-0,25 220/12
Во-вторых, цена таких устройств порой многократно превосходит суммарную стоимость остальных компонентов.
Импульсные устройства
Как видно из структурной схемы, приведенной на рисунке 3, принцип работы данных устройств существенно отличается от аналоговых преобразователей, в первую очередь, отсутствием входного понижающего трансформатора.
Рисунок 3. Структурная схема импульсного блока питания
Рассмотрим алгоритм работы такого источника:
Теперь, как и обещали, рассмотрим принцип работы основного элемента данного устройства – инвертора.
Здесь мы поговорим об импульсных блоках питания (ИБП), которые на сегодняшний день получили самое широкое распространение и с успехом используются во всех современных радиоэлектронных устройствах.
Прежде всего, эта статья посвящена для начинающих специалистов по ремонту электронной техники, поэтому материал будет изложен в упрощенной форме и поможет понять основные принципы работы ИБП.
Основной принцип, положенный в основу работы ИБП заключается в преобразовании сетевого переменного напряжения (50 Гц) в переменное высокочастотное напряжение прямоугольной формы, которое трансформируется до требуемых значений, выпрямляется и фильтруется.
Преобразование осуществляется с помощью мощного транзистора, работающего в режиме ключа и импульсного трансформатора, вместе образующих схему ВЧ преобразователя. Что касается схемного решения, то здесь возможны два варианта преобразователей: первый –выполняется по схеме импульсного автогенератора (например, такой использовался в ИБП телевизоров 3 – 4 УСЦТ) и второй – с внешним управлением (используется в большинстве современных радиоэлектронных устройств).
Поскольку частота преобразователя обычно выбирается от 18 до 50 кГц, то размеры импульсного трансформатора, а, следовательно, и всего блока питания достаточно компактны, что является немаловажным параметром для современной аппаратуры.

В ИБП используются два принципа реализации цепей слежения – «непосредственный» и «косвенный». Выше описанный метод называется «непосредственный», так как напряжение обратной связи снимается непосредственно с вторичного выпрямителя. При «косвенном» слежении напряжение обратной связи снимается с дополнительной обмотки импульсного трансформатора (рисунок 2).

Уменьшение или увеличение напряжения на обмотке W2, приведет к изменению напряжения и на обмотке W3, которое через резистор R2 также приложено к выводу 1 ШИМ контроллера.
Как собрать лабораторный блок из китайских модулей
На торговых площадках в интернете можно приобрести готовые китайские модули, на основе которых можно построить неплохой лабораторный источник питания.
ЛБП строится по структуре линейного источника, но составляющие имеют совершенно другой принцип работы. Так, вместо обмоточного трансформатора можно применить плату WX-DC2416 36V-5, которая при питании от сети 220 вольт переменного тока на выходе выдает 36 вольт постоянного при токе до 5 А.
Плата импульсного преобразователя 220VAC/26VDC.
В качестве стабилизатора можно применить плату на базе микросхемы LM2596. В продаже имеется несколько вариантов таких плат, удобнее всего использовать модуль с готовым техническим решением по регулировке максимального тока. Отличить такой модуль можно по наличию трех (а не одного) подстроечных резисторов на плате.
Плата на базе LM2596 с регулировкой максимального тока, расположение выводов и потенциометров.
При подаче на вход 35 вольт путем регулировки на выходе можно получить 1,5..30 вольт постоянного напряжения. Производитель декларирует наибольший ток в 3 ампера, но на практике уже при токах, превышающих 1 А микросхема начинает греться. Для отдачи максимальной мощности нужен дополнительный радиатор достаточной площади. Есть сведения, что микросхема комфортно работает и при нагрузке до 4 А при условии организации принудительного обдува теплоотвода.
Для оперативной регулировки надо выпаять два крайних подстроечных резистора и заменить их потенциометрами, которые надо вывести на переднюю панель блока питания. Чтобы получился полноценный блок питания надо добавить еще прибор для измерения тока и напряжения. Его также можно приобрести через интернет. Удобнее применять измеритель в едином блоке, чем два прибора отдельно.
Цифровой блок вольтметр-амперметр.
Осталось только добавить тумблер питания, клеммник для подключения потребителя, связать модули в единую систему и поместить в корпус. По габаритам неплохо подойдет корпус от неисправного компьютерного блока питания.
Соединение китайских модулей в БП.
Некоторые пользователи жалуются, что выходное напряжение грязновато. Это не удивительно, ведь блок питания импульсный. Если это не устраивает владельца БП, можно попробовать исправить проблему установкой дополнительных конденсаторов (показаны на схеме). Емкость подбирается экспериментально, но не менее 1000 мкФ.
Для наглядности рекомендуем к просмотру серию тематических видеороликов.
Лабораторный источник питания при самостоятельном изготовлении обходится совсем недорого. Многие комплектующие могут быть извлечены из куч радиохлама, имеющегося у каждого любителя электронных самоделок. Но служить ЛБП будет долго и принесет большую пользу.
Блок питания 5В 5А. Лютый сэконд-хэнд с удивительно неплохими параметрами
Понадобился мне блок питания на 5В, да помощнее. Логика подсказывает, что БП из Китая с распая, то есть б/у как правило выдают неплохие параметры и стоят недорого. Обозреваемый произвел весьма унылое впечатление по внешнему виду, но порадовал при проверках. На фоточках будут зачищенные провода и клеммник — это моих рук дело. Изначально БП приходит с просто обкушенными проводами Внешний вид, так сказать «искаропки»

Хм. есть некоторая странность. нет, не покоцанный скотч на трансформаторе, и не странно грязная плата (на фотке толком не видно, поэтому не вставлял). Вот эта странность:

Конденсатор вырван с мясом. Причем, в свежих отзывах тоже есть упоминание о таких проблемах. Не, надо сказать, что работает и так, там пара конденсаторов, потом дроссель, и этот вот стоит уже совсем на выходе. Но я запаял свой, что-то кажется 10В 1000мкФ.
Итак, внешний вид. Размеры 102.5 х 45 х 27(высота) мм. Выглядит добротно — фильтры, дросселя, вот это вот всё. к сожалению, обильно запэцкан герметиком, поэтому добраться до полупроводников и посмотреть маркировку как-то весьма проблематично.
Ну и незамедлительно перейдём к тестированию. «Много бесполезных фоток» делать не стану.
Без нагрузки на выходе 5.177В, и, забегая вперед, при 5А — 5.06В.
Нагрузка 1А:

Нагрузка 3А

Нагрузка 4А

Нагрузка 5А. Напряжение просело до 5.06В
Обратите внимание, тут и далее уже 100мВ на клетку

Нагрузка 6А

Нагрузка 7А

Нагрузка 7.5А. Напряжение просело до 5.0025В

Тут мне стало жалко и нагрузку и блок питания, я снизил ток до 5А и оставил на полчасика. Через полчаса температура по-моему стабилизировалась, но следует учесть, что в гараже прохладно. Ну то есть печка топится, но температура градусов наверно 15-16. Максимум я увидел 53 градуса наверно на выходных диодах, трансформатор и того меньше, градусов до 45. К сожалению у тепловизора образовался какой-то астигматизм, и толком соотнести изображение из видимого диапазона и ИК как-то затруднительно.
Резюмируя: пульсации в 300мВ пик-ту-пик на запредельных 7.5А и до 250мВ на 5А — это по-моему вообще прям здорово. Сильно огорчило отсутствие конденсатора, ну и что плата не отмыта. Но как-бы грязная плата — а чего вы хотели от б/у? покоцанный скотч на трансформаторе — это б/у+почта возможно, то есть это именно что докопаться. а в целом же — я считаю что по пульсациям вообще отлично, разве что можно бы какую-то защиту желать, чтобы нельзя было его выше заявленных 5А раскочегаривать, но её как-бы и не обещал никто, плюс я не хочу его сильно насиловать. Полуторную перегрузку отработал как красавчик.
Преимущество импульсных источников питания перед линейными
Лабораторный блок питания своими руками
В источниках питания на импульсной основе видны целый ряд преимуществ, которые качественно выделяют их от линейных. Вот основные из них:
- Значительное снижение габаритов и массы устройств;
- Уменьшение количества дорогостоящих цветных металлов, таких как медь, используемых в их изготовлении;
- Отсутствие проблем при возникновении короткого замыкания, в большей степени это касается обратноходовых устройств;
- Отличная плавная регулировка выходного напряжения, а также его стабилизация путём введения обратной связи в ШИМ-контроллеры;
- Высокие показатели КПД.
Однако, как и всё в этом мире, импульсные блоки имеют свои недостатки:
- Излучение помех, которые могут появляется при неисправных помехоподавляющих цепочек, чаще всего это высыхание электролитических конденсаторов;
- Нежелательная работа их без нагрузки;
- Более сложная схема с применением большего количества деталей для поиска аналогов которых необходим справочник.
Применение источников питания на основе высокочастотной модуляции (в импульсных) в современной электронике как в быту, так и на производстве, существенно повлияли на развитие всей электронной техники. Они давно вытеснили с рынка устаревшие источники, построенные на традиционной линейной схеме, и в дальнейшем будут только усовершенствоваться. ШИМ-контроллеры при этом являются сердцем этого аппарата и развитие их функциональности и технических характеристик постоянно улучшается.
Схемы блоков питания
Напряжение лабораторного БП располагается в интервале от 0 до 35 вольт. Для этой цели подходят схемы, по которым можно собрать следующие БП:
- однополярный;
- двуполярный;
- лабораторный импульсный.
Конструкции подобных устройств обычно собраны либо на обычных трансформаторах напряжения (ТН), либо на импульсных трансформаторах (ИТ).
Внимание! Отличие ИТ от ТН в том, что на обмотки ТН подается синусоидальное переменное напряжение, а на обмотки ИТ приходят однополярные импульсы. Схема включения обоих абсолютно идентична
Импульсный трансформатор
Простой лабораторный
Однополярный БП с возможностью регулировать выходное напряжение можно собрать по схеме, в которую входят:
- понижающий трансформатор Tr ( 220/12…30 В);
- диодный мост Dr для выпрямления пониженного переменного напряжения;
- электролитический конденсатор С1 (4700 мкФ*50В) для сглаживания пульсации переменной составляющей;
- потенциометр для регулировки выходного напряжения Р1 5 кОм;
- сопротивления R1, R2, R3 номиналом 1кОм, 5,1 кОм и 10 кОм, соответственно;
- два транзистора: Т1 КТ815 и Т2 КТ805, которые желательно установить на теплоотводы;
- для контроля напряжения на выходе устанавливают цифровой вольтамперметр, с интервалом измерений от 1,5 до 30 В.
В коллекторную цепь транзистора Т2 включены: С2 10 мкф * 50 В и диод Д1.
Схема простого БП
К сведению. Диод устанавливают для защиты С2 от переполюсовки при подключении к аккумуляторам для подзарядки. Если такая процедура не предусмотрена, можно заменить его перемычкой. Все диоды должны выдерживать ток не менее 3 А.
Печатная плата простого БП
Двухполярный источник питания
Для питания усилителей низкой частоты (УНЧ), имеющих два “плеча” усиления возникает необходимость в применении двухполярного БП.
Важно! Если монтировать лабораторный БП, стоит остановить внимание именно на аналогичной схеме. Источник питания должен поддерживать любые форматы выдаваемого постоянного напряжения
Двухполярный ИП на транзисторах
Для такой схемы допустимо применять трансформатор с двумя обмотками на 28 В и одной на 12 В. Первые две – для усилителя, третья – для питания охлаждающего вентилятора. Если таковой не окажется, то достаточно двух обмоток равного напряжения.
Для регулировки выходного тока применены наборы резисторов R6-R9, подключаемые с помощью сдвоенного галетного переключателя (5 положений). Резисторы подбирают такой мощности, чтобы они выдерживали ток более 3 А.
Переменный резистор R нужно брать сдвоенный номиналом 4.7 Ом. Так проще осуществлять регулировку по обоим плечам. Стабилитроны VD1 Д814 соединены последовательно для получения 28 В (14+14).
Для диодного моста можно взять диоды подходящей мощности, рассчитанные на ток до 8 А. Допустимо устанавливать диодную сборку типа KBU 808 или аналогичную. Транзисторы КТ818 и КТ819 необходимо установить на радиаторы.
Подбираемые транзисторы должны иметь коэффициент усиления от 90 до 340. БП после сборки не требует специальной наладки.
Лабораторный импульсный бп
Отличительной чертой ИПБ является рабочая частота, которая в сто раз выше частоты сети. Это дает возможность получить большее напряжение при меньшем количестве витков обмотки.
Информация. Чтобы получить 12 В на выходе ИПБ с током 1 А для сетевого трансформатора достаточно 5 витков при сечении провода 0,6-0,7 мм.
Простой полярный ИП можно собрать, используя импульсные трансформаторы от компьютерного БП.
Лабораторный блок питания своими руками можно собрать по схеме приведенной ниже.
Схема импульсного блока питания
Данный источник питания собран на микросхеме TL494.
Важно! Для управления Т3 и Т4 используется схема, в которую входит управляющий Тr2. Это связано с тем, что встроенные ключевые элементы микросхемы не имеют достаточной мощности
Трансформатор Тr1 (управляющий) берут от компьютерного БП, он «раскачивается» при помощи транзисторов Т1 и Т2.
Особенности сборки схемы:
- для минимизации потерь при выпрямлении используют диоды Шоттки;
- ESR электролитов в фильтрах на выходе должен быть как можно ниже;
- дроссель L6 от старых БП применяют без изменения обмоток;
- дроссель L5 перематывают, намотав на ферритовое кольцо медный провод диаметром 1,5 мм, набрав 50 витков;
- Т3, Т4 и D15 крепят на радиаторы, предварительно отформатировав выводы;
- для питания микросхемы, управления током и напряжением применяют отдельную схему на Tr3 BV EI 382 1189.
Вторичная обмотка выдает 12 В, которые выпрямляются и сглаживаются при помощи конденсатора. Микросхема линейного стабилизатора 7805 стабилизирует его до 5 В для питания схемы индикации.
Внимание! Допустимо использовать в этом БП любую схему вольтамперметра. В таком случае микросхема для стабилизации 5 В не понадобится
Основные узлы регулируемого блока питания
Трансформаторный источник питания в большинстве случаев выполняется по следующей структурной схеме.
Узлы трансформаторного БП.
Понижающий трансформатор снижает напряжение сети до необходимого уровня. Полученное переменное напряжение преобразуется в импульсное с помощью выпрямителя. Выбор его схемы зависит от схемы вторичных обмоток трансформатора. Чаще всего применяется мостовая двухполупериодная схема. Реже – однополупериодная, так как она не позволяет полностью использовать мощность трансформатора, да и уровень пульсаций выше. Если вторичная обмотка имеет выведенную среднюю точку, то двухполупериодная схема может быть построена на двух диодах вместо четырех.
Двухполупериодный выпрямитель для трансформатора со средней точкой.
Если трансформатор трехфазный (и имеется трехфазная цепь для питания первичной обмотки), то выпрямитель можно собрать по трехфазной схеме. В этом случае уровень пульсаций наиболее низок, а мощность трансформатора используется наиболее полно.
После выпрямителя устанавливается фильтр, который сглаживает импульсное напряжение до постоянного. Обычно фильтр состоит из оксидного конденсатора, параллельно которому ставится керамический конденсатор малой емкости. Его назначение – компенсировать конструктивную индуктивность оксидного конденсатора, который изготовлен в виде свернутой в рулон полоски фольги. В результате получившаяся паразитная индуктивность такой катушки ухудшает фильтрующие свойства на высоких частотах.
Далее стоит стабилизатор. Он может быть как линейным, так и импульсным. Импульсный сложнее и сводит на нет все преимущества трансформаторного БП в нише выходного тока до 2..3 ампер. Если нужен выходной ток выше этого значения, проще весь источник питания выполнить по импульсной схеме, поэтому обычно здесь используется линейный регулятор.
Выходной фильтр выполняется на базе оксидного конденсатора относительно небольшой емкости.
Обобщенная блок-схема импульсного БП.
Импульсные источники питания строятся по другому принципу. Так как потребляемый ток имеет резко несинусоидальный характер, на входе устанавливается фильтр. На работоспособность блока он не влияет никак, поэтому многие промышленные производители БП класса Эконом его не ставят. Можно не устанавливать его и в простом самодельном источнике, но это приведет к тому, что устройства на микроконтроллерах, питающиеся от той же сети 220 вольт, начнут сбоить или работать непредсказуемо.
Дальше сетевое напряжение выпрямляется и сглаживается. Инвертор на транзисторных ключах в цепи первичной обмотки трансформатора создает импульсы амплитудой 220 вольт и высокой частотой – до нескольких десятков килогерц, в отличие от 50 герц в сети. За счет этого силовой трансформатор получается компактным и легким. Напряжение вторичной обмотки выпрямляется и фильтруется. За счет высокой частоты преобразования здесь могут быть использованы конденсаторы меньшей емкости, что положительно сказывается на габаритах устройства. Также в фильтрах высокочастотного напряжения становится целесообразным применение дросселей – малогабаритные индуктивности эффективно сглаживают ВЧ пульсации.
Регулирование напряжения и ограничение тока выполняется за счет цепей обратной связи, на которые подается напряжение с выхода источника. Если из-за повышения нагрузки напряжение начало снижаться, то схема управления увеличивает интервал открытого состояния ключей, не снижая частоты (метод широтно-импульсного регулирования). Если напряжение надо уменьшить (в том числе, для ограничения выходного тока), время открытого состояния ключей уменьшается.
Возможно заинтересует: Как из старого блока питания компьютера сделать зарядное устройство
Общее описание

Слово «лабораторные» применяется неспроста, так как их главное предназначение – помогать в лабораториях. Они «живут» там постоянно и даже не транспортируются для проведения ремонта в посторонних помещениях. Специалисты не рекомендуют использовать устройство на открытом воздухе или в автомобиле. Лабораторные также подразумевают корректировку параметров и точную установку показателей.
Продукция российского производства имеет сертификаты соответствия, проходит регулярные поверки, что приводит к удорожанию ее использования. Данные БП могут допустить незначительную погрешность, отличаются надежностью и эффективностью работы, а также длительным сроком эксплуатации.
Варианты БП для самостоятельного монтажа
Блок питания выбирают исходя из того, какие схемы предполагается им запитывать. Если это устройства с низким потреблением тока, то и БП не обязательно делать мощный: вполне можно обойтись источником с током на 5 ампер. Рассмотрим несколько вариантов схем, а также узнаем, как собирать самодельные блоки питания.
Простой БП 0-30 В
Одна из несложных схем источника питания с регулировкой выходного напряжения приводится на схеме.

Устройство выполнено всего на трех транзисторах и отличается высокой точностью напряжения на выходе, благодаря использованию компенсационной стабилизации, а также применением недорогих элементов.
Изделие собирается на печатной плате и после монтажа практически сразу начинает функционировать. Главное — подобрать стабилитрон, который должен соответствовать максимальному напряжению на выходе.

Для корпуса подойдет любой пластиковый или металлический короб, который окажется под рукой, например, от компьютерного БП.

В такой корпус без проблем поместится трансформатор на 100 Вт и печатная плата. Имеющийся вентилятор можно оставить, подключив в разрыв его питания сопротивление для снижения оборотов.

Для измерения потребляемого нагрузкой тока задействуем стрелочный амперметр, устанавливая его на переднюю панель из пластиковой коробки.

Вольтметр можно использовать цифровой.

Завершив монтаж, проверяем выходное напряжение, изменяя положение переменного резистора.

Минимальное значение должно быть около нуля, максимальное – 30 В. Подсоединив нагрузку около 0,5 А, проверяем просадку напряжения на выходе – она должна быть минимальной.

Мощный импульсный БП
Рассмотрим схему блока питания с регулировкой по току и напряжению. Такие устройства иногда еще называют лабораторными, поскольку они подходят не только для запитки электронных схем, но и для зарядки АКБ.

Этот БП обеспечивает регулировку напряжения в диапазоне 0-30 В и тока 0-10 А. Источник можно разделить на три части:
- Внутренняя схема питания, состоящая из источника напряжения на 12 В, и ток минимум 300 мА. Назначение этого источника – запитка схемы БП.
- Блок управления. Выполнен на микросхеме TL494 с простым драйвером. Резистор R4 позволяет регулировать максимальный порог напряжения, R2 – ток.
- Силовая часть. Большую часть схемы можно задействовать из старого компьютерного блока питания. Для намотки трансформатора управления подойдет ферритовое кольцо R16*10*4,5, на котором наматывают провод МГТФ 0.07 мм² в количестве 30 витков одновременно в 3 провода. L1 мотают на кольце от того же БП, удалив старую обмотку и намотав медный провод диаметром 2 мм и длиной 2 м. Для L2 подойдет дроссель на ферритовом стержне.
Чтобы получить выходное напряжение 30 В, вторичную обмотку силового трансформатора нужно перемотать, увеличив количество витков.
Для размещения элементов схемы изготавливают печатную плату.

Если сборка выполнена правильно, блок питания начинает работать сразу. Чтобы была возможность управлять вентилятором по температуре, можно собрать простую схему на lm317.

На Ардуино
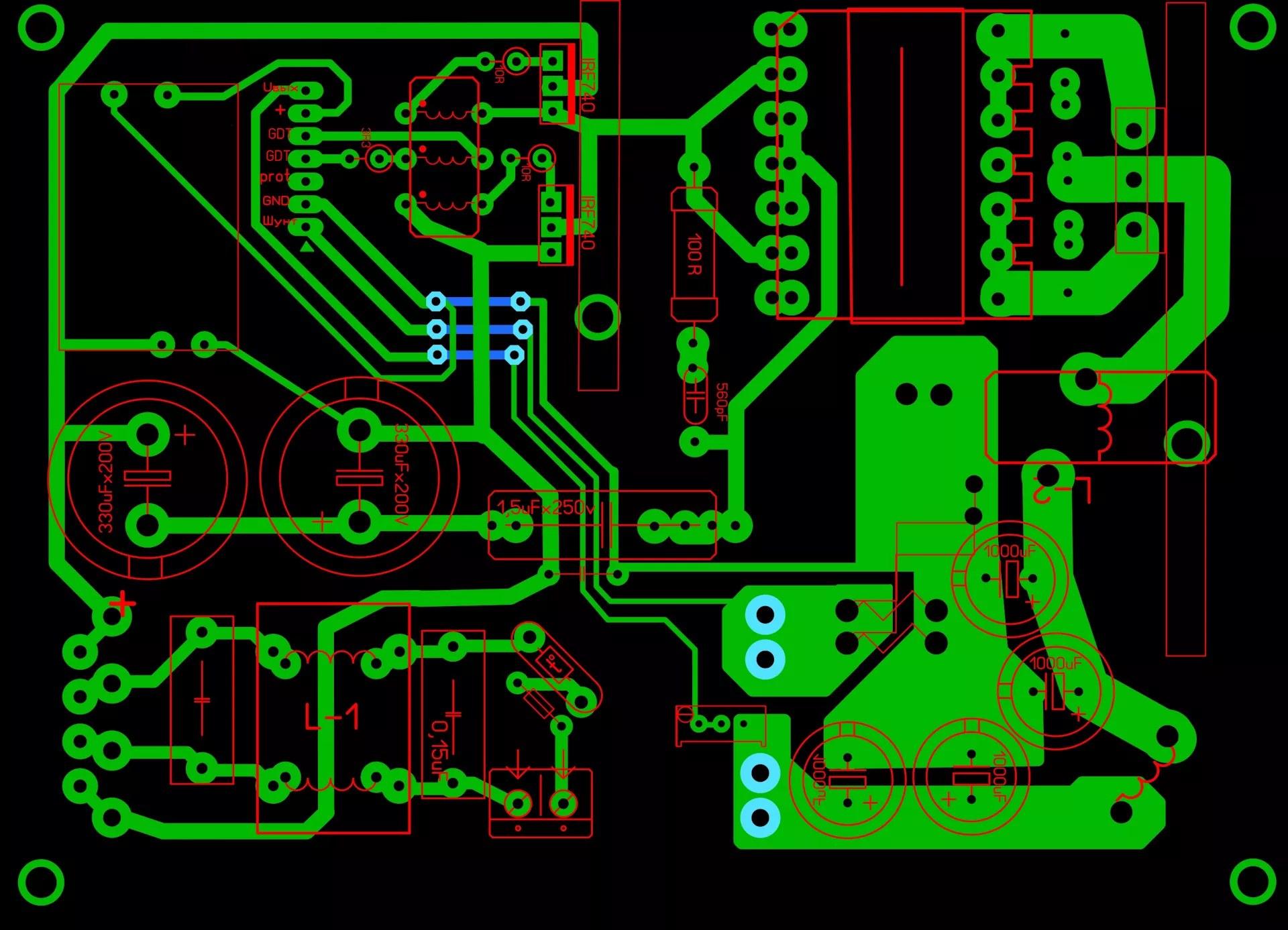
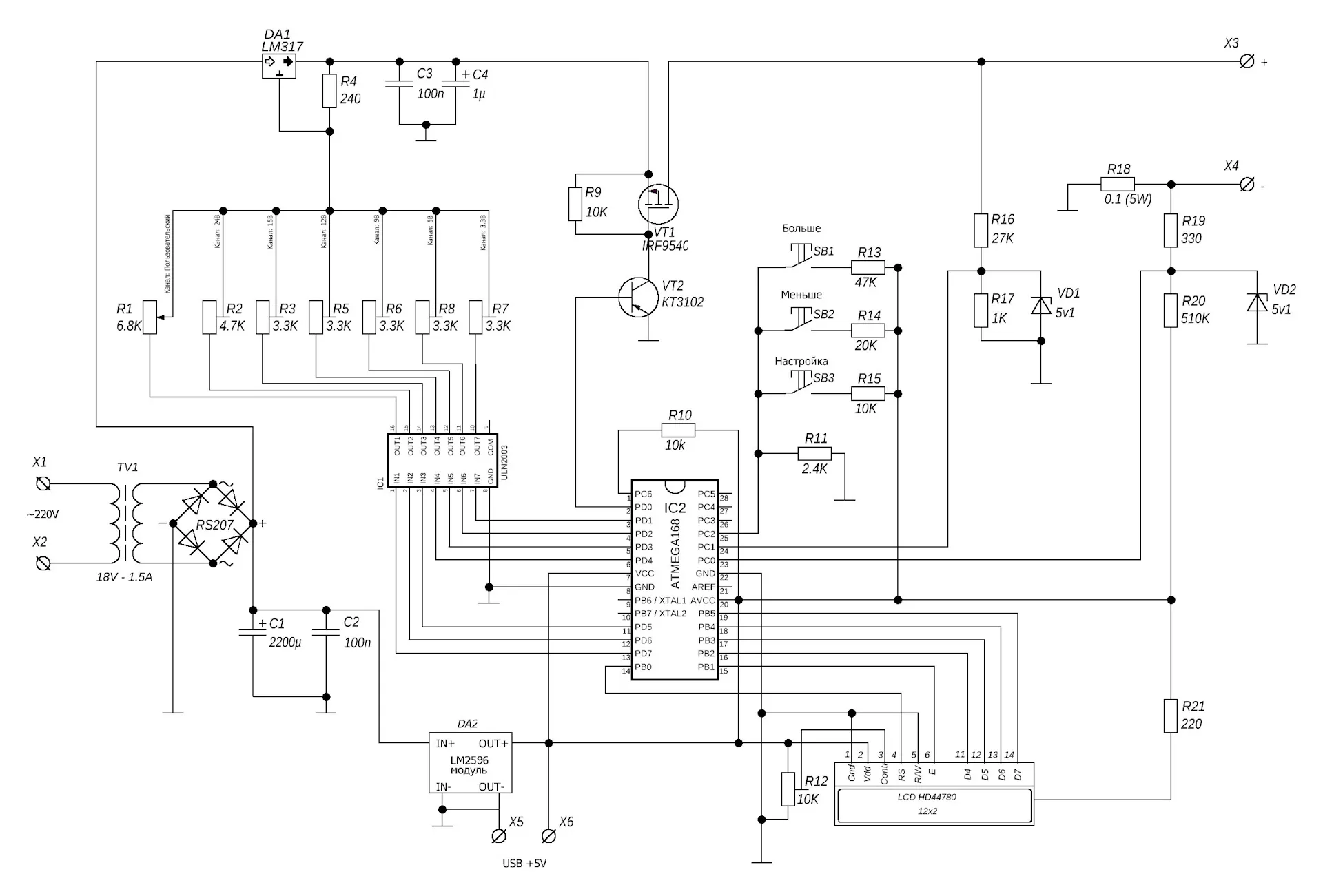
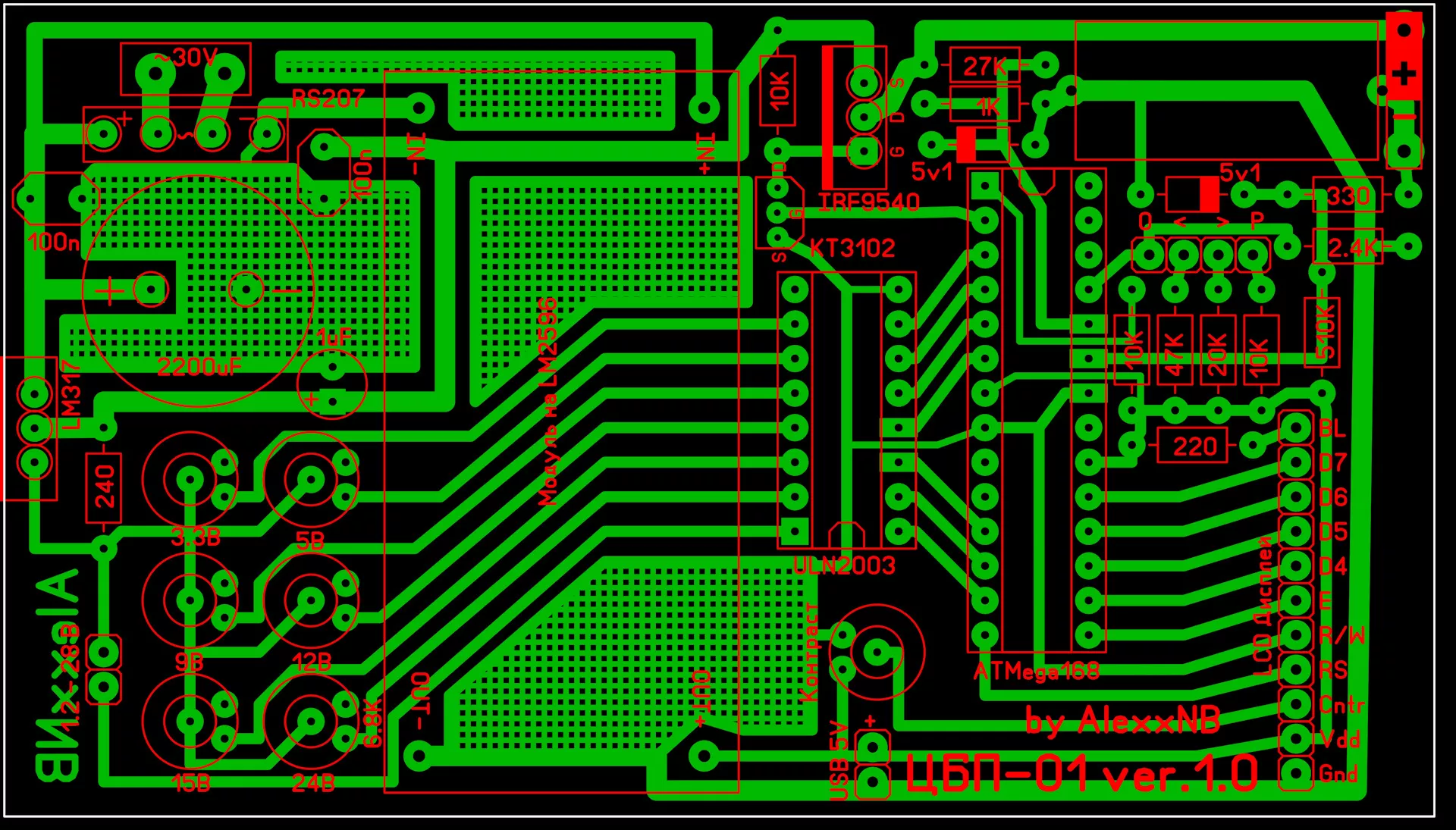
Радиолюбители с опытом иногда собирают блоки питания под управлением Ардуино. Таким образом удается создать контролируемый источник питания с такими режимами: может “отдыхать”, функционировать в режиме экономии либо работать на ток в 10 А и разное выходное напряжение, если это требуется.

«Умный» блок питания представлен на схеме.

Для запитки микропроцессора ATmega задействуется импульсный стабилизатор. Благодаря наличию постоянного и стабилизированного напряжения 5 В блок питания можно оснастить разъемом USB, что позволит подзаряжать какие-либо устройства.
Печатную плату можно сделать по образцу.

Внешний вид устройства и внутреннее расположение компонентов представлены на фото.


Блок питания от 0 до 30 В на 10 ампер можно собрать своими руками по любой из представленных схем, а как именно сделать такое устройство, пошагово рассмотрено в инструкциях с фото-примерами. Для сборки простого источника питания потребуются начальные значения в области радиоэлектроники, умение обращаться с паяльником и минимальный перечень радиокомпонентов.
Виды и принцип работы
Выполнен блок питания (БП) самостоятельно или приобретён серийный экземпляр, требования, предъявляемые к нему неизменные, а именно: высокий коэффициент полезного действия (КПД), малый размер, высокая стабильность выходного сигнала, отсутствие электропомех, а также высокая надёжность.
Основная классификация источников питания осуществляется по режиму работы, он бывает линейным и инверторным. Соответственно Б. П. разделяются:
- на аналоговые (линейные);
- на цифровые (инверторные).
Из важных параметров БП выделяют:
- Тип выходного сигнала. В результате преобразования, напряжение на выходе может быть переменной или постоянной величины.
- Мощность. Характеризуется током, которое выдаёт устройство без ухудшения характеристик выходного напряжения. Единица измерения ватт.
- Коэффициент полезного действия. Показывает эффективность работы прибора, т. е. отношение преобразованной энергии к переданной. Чем показатель больше, тем менее греется устройство при работе.
- Защита от перегрузок. Способность устройства реагировать на возникновение нештатных ситуаций в питаемых им устройствах.
- Система охлаждения. По виду охлаждения разделяются на пассивные и активные. К пассивному виду относятся радиаторы или естественное охлаждение, к активному, нагнетатели воздуха или водяное охлаждение.





































