Аккумуляторные батареи
Инвертор 12 в 220, сделанный самотоятельно не может работать сам по себе. Для преобразования напряжения в 12 вольт, его нужно вначале откуда-то получить. Таким источником электроэнергии служат аккумуляторные батареи свинцово-кислотного типа. Эти химические устройства способны регулярно выполнять отдачу больших токов, не утрачивая своей работоспособности за 12-15 циклов зарядки и разрядки.
Чтобы АКБ преждевременно не вышла из строя, ее напряжение отслеживается с помощью контроллера, предотвращающего чрезмерный разряд. Однако, следует помнить, что в родных АКБ бесперебойников используется гелевый электролит, а в автомобильных батареях – жидкий. Поэтому режимы зарядки у них различаются. Токи, пропускаемые сквозь гель, не подходят для жидкого электролита. Таким образом, источник бесперебойного питания будет регулярно не до конца заряжать автомобильный аккумулятор, и он быстро выйдет из строя. Во избежание подобных ситуаций, у инвертора 12 в 220 на основе ИБП в комплекте должно быть отдельное зарядное устройство для АКБ. Его также возможно сделать самостоятельно.

Мощность аккумуляторной батареи выбирается в соответствии с основными целями и задачами преобразователя напряжения. Этот показатель рассчитывается как мощность, отдаваемая потребителям, разделенная на КПД инвертора. В любом случае следует не допускать полной разрядки аккумулятора, устанавливать для этой цели специальные ограничители работы или контроллеры. При отсутствии этих приборов, конструкция инвертора должна соответствовать возможностям имеющейся батареи.
В среднем кислотные аккумуляторы могут работать без заметной потери своего ресурса в течение 2 часов при токе 12 А и мощности 60 А/ч, 24 А – 120 А/ч, 42 А – 210 А/ч. Учитывая имеющийся КПД преобразования допустимая долговременная мощность нагрузки будет соответственно 120, 230 и 400 Вт. На короткое время может быть подключена повышенная нагрузка, тогда мощность возрастает примерно в 2,5 раза. Однако, после такой интенсивной работы, батарея должна отдыхать как минимум 20 минут.
Таким образом, правильно рассчитанный самодельный инвертор и соответствующий аккумулятор нужной мощности непременно дадут желаемые результаты. Для постоянной работы эти устройства не годятся, но вполне способны решить проблему энергоснабжения нужных потребителей в течение достаточно продолжительного периода времени.

Инвертор с 24 в 220 вольт
Расчет времени работы инвертора от аккумулятора

Что такое инвертор напряжения

Гибридный инвертор

Трехфазный инвертор

Автомобильный инвертор с 12 на 220
Определяем нагрузку и закупаем компоненты
Крайне важно понимать, почему инвертор — это не просто трансформатор напряжения, а также почему существует столь разнообразный перечень подобных устройств. Прежде всего помните, что подключив трансформатор к источнику постоянного тока, вы ничего не получите на выходе: ток в АКБ не меняет полярности, соответственно, явление электромагнитной индукции в трансформаторе отсутствует как таковое.. Первая часть схемы инвертора — входной мультивибратор, имитирующий колебания сети для совершения трансформации
Собирается он обычно на двух биполярных транзисторах, способных раскачать силовые ключи (например, IRFZ44, IRF1010NPBF или мощнее — IRF1404ZPBF), для которых важнейший параметр — предельно допустимый ток. Он может достигать нескольких сотен ампер, но в целом вам достаточно умножить значение тока на вольтаж аккумуляторной батареи, чтобы получить ориентировочное количество ватт выходной мощности без учёта потерь.
Первая часть схемы инвертора — входной мультивибратор, имитирующий колебания сети для совершения трансформации. Собирается он обычно на двух биполярных транзисторах, способных раскачать силовые ключи (например, IRFZ44, IRF1010NPBF или мощнее — IRF1404ZPBF), для которых важнейший параметр — предельно допустимый ток. Он может достигать нескольких сотен ампер, но в целом вам достаточно умножить значение тока на вольтаж аккумуляторной батареи, чтобы получить ориентировочное количество ватт выходной мощности без учёта потерь.

Простой преобразователь на основе мультивибратора и силовых полевых ключей IRFZ44
Частота работы мультивибратора непостоянна, рассчитывать и стабилизировать её — пустая трата времени. Вместо этого ток на выходе трансформатора снова превращается в постоянный с помощью диодного моста. Такой инвертор может быть пригоден для питания чисто активных нагрузок — ламп накаливания или электрических нагревателей, печек.
На основе полученной базы можно собирать и другие схемы, отличающиеся частотой и чистотой выходного сигнала. Подбор компонентов для высоковольтной части схемы сделать проще: токи здесь не такие высокие, в ряде случаев сборку выходного мультивибратора и фильтра можно заменить парой микросхем с соответствующей обвязкой. Конденсаторы для нагрузочной сети следует использовать электролитические, а для цепей с низким уровнем сигнала — слюдяные.

Вариант преобразователя с генератором частоты на микросхемах К561ТМ2 в первичном контуре
Стоит также заметить, что для увеличения итоговой мощности вовсе не обязательно закупать более мощные и стойкие к нагреву компоненты первичного мультивибратора. Задачу можно решить увеличением числа преобразовательных контуров, включенных параллельно, но для каждого из них потребуется собственный трансформатор.

Вариант с пареллельным подключением контуров
Изготовление автомобильного инвертора
Инверторное устройство, способное преобразовывать 12 вольт в 220, становится незаменимым во время путешествий на автомобиле. Многие виды бытовой техники смогут работать в отрыве от стационарных источников питания. Единственным серьезным ограничением является величина максимально допустимой нагрузки, находящейся в пределах нескольких сотен ватт. Конечно, можно воспользоваться и более мощными инверторами, но в этом случае наступит очень быстрая разрядка аккумулятора.
В зависимости от расходования тока, нагрузка бывает активной, с максимальным потреблением энергии, и реактивной, когда энергия, полученная от батареи, потребляется частично. Характер нагрузки необходим для того, чтобы рассчитать максимальную мощность. Например, самая большая нагрузка, планируемая к подключению, составляет 300 Вт. Сам же инвертор должен обладать мощностью на 25% больше. По расчетам мощность устройства выходит 375 Вт, поэтому наиболее близким по этому значению прибором будет инвертор на 400 Вт.
По такой же схеме рассчитывается преобразователь, изготавливаемый собственными силами. Устройство с нормальной сборкой или схема простого инвертора обеспечивает потребности в освещении, зарядке телефонов, подключении телевизора и других устройств первой необходимости. Как уже отмечалось, не рекомендуется пользоваться мощными приборами, которые очень быстро сажают АКБ.
Для изготовления простейшего преобразователя будут нужны силовые транзисторы и мультивибратор. Такие устройства могут нормально работать даже в условиях резких перепадов температур. В условиях жаркой погоды понадобится система дополнительного охлаждения транзисторов, чтобы избежать их перегрева и выхода из строя. В большинстве случаев можно обойтись обычным кулером от компьютера, установленным на радиатор охлаждения.
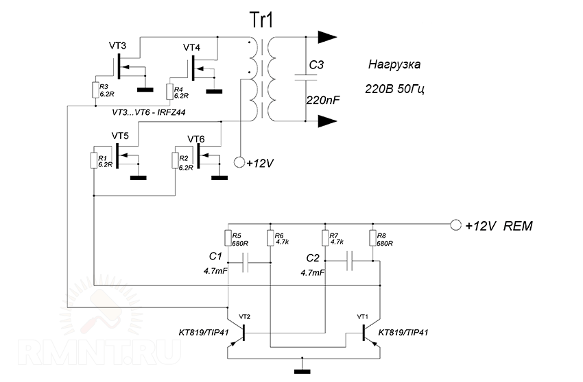
Сегодня в конструкциях инверторов уже не используются обычные трансформаторы, которые обеспечивали высокочастотные преобразования на 220В. В преобразователях применяются импульсные схемы, обеспечивающие такой же результат. Для самодельного устройства подойдет микросхема К561ТМ2 с двумя D-триггерами. Один триггер DD1 является задающим генератором, а второй – DD1.2 – служит делителем частоты. Преобразование напряжения осуществляется силовыми транзисторами КТ827 или КТ819. Более качественное преобразование выполняется полевыми транзисторами IRFZ44, выдающими максимально чистую синусоиду.
Для получения контура частотой 50 Гц используется вторичная обмотка с параллельно соединенными конденсаторами электролитического типа и нагрузка. Без этой нагрузки, подключаемой на выходе, устройство не будет работать. Только после подключения какого-либо потребителя, начнется преобразование напряжения из 12 вольт в 220. Существенным недостатком подобных схем является не совсем качественное выходное напряжение. Чтобы увеличить мощность устройства потребуются более эффективные, но и более дорогостоящие транзисторы. Конденсатор, подключаемый к выходу, рассчитывается на минимальное напряжение в диапазоне от 250 до 300 вольт.
Электрик в доме
Преобразователь напряжения 12/220 своими руками
В настоящее время выпускается достаточно много преобразователей напряжения 12/220 В, рассчитанных на достаточно большие мощности. Но если вам нужен для дачи или гаража для освещения (телевизора,дрели,насоса) простой преобразователь напряжения 12/220, то его можно сделать своими руками. Предлагаемая схемы выгодно отличается от подобных наличием сигнализации разряда аккумулятора.
Это очень актуально, если для питания схемы использовать аккумулятор автомобиля. Хотя лучше, всё же, взять другой аккумулятор, или приобрести для машины новый аккумулятор, а старый использовать для преобразователя. В схеме использовано минимум деталей, но устройство вполне справляется со своей функцией. Такие устройства, которые преобразуют постоянное напряжение в переменное, ещё называют инверторами.
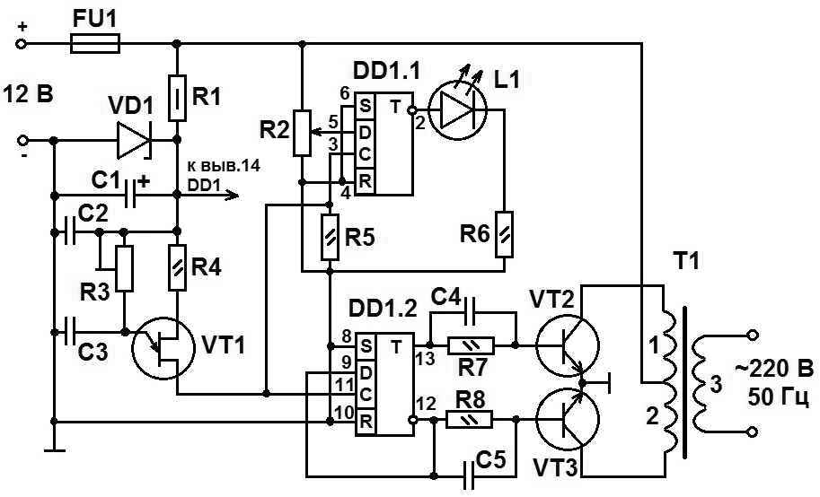
Схема преобразователя напряжения 12/220 В

В схеме обозначено:
- FU1 — предохранитель на 10А.
- R1 — резистор МЛТ-0,5, 150 Ом.
- R2 — переменный резистор СП-1, 22 кОм.
- R3 — подстроечный резистор СП3-16, 1 МОм
- R4 — резистор МЛТ-0,125, 330 Ом.
- R5, R7, R8 — резисторы МЛТ-0,125, 2кОм.
- R6 — резистор МЛТ-0,125 1,5 кОм.
- VD1 — стабилитрон КС 191А.
- C1 — конденсатор К53-1, 50 мкФ х 50 В.
- С2, С3 — конденсаторы КМ-5, 0,1 мкФ.
- С4,С5 — конденсаторы КМ-5, 510 пФ.
- VT1 — однопереходной транзистор КТ 117А.
- VT2, VT3 — транзисторы КТ 827А.
- L1 — светодиод АЛ 307А.
- DD1 — микросхема К561ТМ2.
- Т1 — трансформатор.
Описание работы схемы
Генератор, собранный на транзисторе VT1, генерирует колебания с частотой 100 Гц, частоту можно регулировать подстроечным резистором R3. Триггер DD1.2 делит частоту пополам и на выходах 12 и 13 триггера образуются противоположно направленные по амплитуде импульсы с частотой 50Гц. Импульсы попеременно открывают транзисторы VT2 и VT3, которые включены по схеме двухтактного усилителя мощности. Нагрузкой транзисторов VT1, VT2 являются обмотки 1 и2 повышающего трансформатора Т1, на вторичной обмотке 3 которого и образуется переменное напряжение 220В, 50 Гц.
Стабилизатор выполненный на VD1, R1 и сглаживающий конденсатор С1 служат для питания микросхемы и генератора и исключают влияние работы ключевых транзисторов VT1, VT2 на работу схемы, а конденсаторы С5,С4 уменьшают время переходного процесса (помогают быстрее переключатся этим транзисторам). Триггер DD1 включает сигнальный светодиод L1, при снижении напряжения на аккумуляторе до заданного значения, которое устанавливается переменным резистором R2.
Наладка схемы
- Отключить «+» от соединения обмоток 1 и 2.
- Проверить частоту на базах транзисторов VT2 и VT3 с помощью осциллографа, подстроить, при необходимости, резистором R3 до 50Гц.
- Снизить напряжение источника питания до 10-11В. Добиться постоянного свечения светодиода L1 с помощью переменного резистора R2.
- Подключить «+» обратно к точке соединения обмоток 1 и 2.
- Проверить работу устройства от полностью заряженного аккумулятора.
Детали схемы
Транзисторы VT2, VT3 КТ 827 можно взять с любым буквенным индексом, но желательно с самым большим коэффициентом передачи тока базы.
Стабилитрон VD1 можно заменить на любой другой с напряжением стабилизации 8-9В.
Трансформатор можно выполнить на базе магнитопровода ПЛМ 27-40-58. Первичные обмотки 1 и 2 намотать проводом ПБД-2 (ПСД-2) по 15 витков каждую. Вторичную обмотку 3 намотать проводом ПЭВ-2, 0,64 мм — 704 витка.
Конденсатор С2 установить непосредственно на выводах микросхемы DD1.
При отсутствии нужного номинала резисторов и конденсаторов можно составить требуемый из нескольких деталей, как это сделать описано в этой статье.
Печатную плату можно изготовить по технологии, описанной в этой статье.
Параметры преобразователя 12/220
Данный преобразователь напряжения испытывался нагрузкой 100 Вт. Потребляемый ток преобразователя не более 10А, потребляемый ток без нагрузки не более 1А. Преобразователь выдерживает пусковые токи электронасоса, электродрели. Максимальное падение напряжения на выходе — 10 В.
Для питания аппаратуры, требующей синусоидального сигнала, на выходе можно установить сглаживающий прямоугольность импульсов конденсатор, его ёмкость нужно подбирать для достижения наилучшего результата, подбор можно начать с ёмкости в 1 мкФ. Конденсатор должен быть рассчитан на напряжение не ниже 400В.
Будет интересно почитать:
Автоматическое включение света
Датчик движения для освещения в помещениях.
Ионизатор воздуха (люстра чижевского)
Рубрики: Полезные устройства, Электронные устройства, Электросхемы Метки: электроника, электроприборы, электросхема
Функционирование и принцип устройства
Чтобы понять, что такое трансформаторы, повышающие напряжение, нужно вникнуть в принцип работы. Оборудование изготавливается для электростанций, схемы конструкции которых относятся к проходной категории.
Повышающий трансформатор на электростанциях используется для обеспечения населенных пунктов, прочих объектов током с определенными техническими показателями. Без преобразователя высокое напряжение по пути своего следования постепенно снижается.
Схема и принцип работы повышающего трансформатора.
Конечный потребитель получал бы недостаточное количество электроэнергии. На конечной в цепи электростанции благодаря этой установке, принимают электричество соответствующего значения. Потребитель получает напряжение в сети до 220 В. Промышленные сети обеспечиваются до 380 В.
Схема, показывающая работу трансформатора в линии, включает в себя несколько элементов. Генератор на электростанции производит электричество 12 кВ. Оно поступает по проводам к повышающим подстанциям. Здесь устанавливается трансформаторный аппарат, призванный повышать показатель в линии до 400 кВ.
От подстанции электричество поступает в высоковольтную линию. Далее энергия попадает на понижающую подстанцию. Здесь она снижается до 12кВ. Трансформаторами с обратным принципом действия ток направляется в низковольтную линию передач. В конце устанавливается еще один понижающий агрегат. От него электричество с показателем 220 В поступает в дома, квартиры.
Принцип работы сети трансформатора.
Рассматривая, как работает трансформатор, повышающий напряжение, нужно вникнуть в основные принципы действия конструкции. Основой работы трансформатора является механизм электромагнитной индукции.
Как работает конструкция повышающего трансформатора.
Металлический сердечник находится в изоляционной среде. В схему включено две катушки. Количество обмоток неодинаковое. Повысить показатель способны катушки, в первом контуре которых больше витков, чем во втором.
Напряжение переменного типа поступает на первый контур. Например, это ток в сети 110 (100) В. Появляется магнитное поле. Его сила увеличивается при правильном соотношении обмоток в сердечнике. Когда электричество проходит по второй обмотке в повышающем трансформаторе появляется ток с определенным показателем. Например, обеспечивается показатель характеристики сети 220 В.
При этом частота остается прежней. Для поступления постоянного тока в линию электроснабжения в цепь монтируется преобразователь. Этот прибор может быть в оборудовании повышающего типа. Прибор способен работать не только для изменения напряжения, но и частоты. Определенное оборудование питается постоянным током.
Схемы мощных преобразователей

Мощный инвертор в основном используют для подключения строительных электроинструментов при строительстве дачи или фазенды. Маломощный преобразователь напряжения на 500вт от мощного на 5000 — 10000 Ватт отличается количеством трансформаторов и силовых транзисторов на выходе. Поэтому сложность изготовления и цена практически одинаковые, транзисторы стоят недорого. По мощности оптимально 3000вт, можно подключить дрель, болгарку и другой инструмент.
Покажу несколько схем инверторов с 12, 24, 36 на 220В. Такие ставить в легковой автомобиль не рекомендуется, можно случайно электрику подпортить. Схемотехника DC AC преобразователей 12 на 220 простая, задающий генератор и силовая часть. Генератор делают на популярной TL494 или аналогах.
После сборки потребуется наладка всей схемы при помощи осциллографа, желательно иметь опыт работы с высоковольтными схемами.

Для сборки мощного инвертора на 2500 Ватт потребуется 16 транзисторов и 4 подходящих трансформатора. Стоимость изделия будет немалая, сопоставимая со стоимостью похожего радиоконструктора. Плюсом таких затрат будет чистый синус на выходе.


Обзор лучших автоинверторов
Для составления рейтинга были использованы следующие параметры:
- мощность;
- качество выходного напряжения;
- поведение при перегрузках;
- комплектация;
- дополнительные функции (если есть);
- отзывы в реале и интернете;
- внешний вид;
- средняя цена в марте 2016 года.
МАП «Энергия» 900
Мощность 900 ватт, входное напряжение 10-15 вольт. Выходное напряжение со минимальным количеством гармоник и частотой 50 герц. При нагрузке свыше 1,3 киловатт автоматически отключается. Если нагрузка соответствует норме, то напряжение стабильно. Может использоваться как мощное пускозарядное устройство (обратное преобразование из 220 в 12 вольт). Внешний вид – большая и тяжелая коробка с цифровым индикатором и переключателями. Стоимость 35 тысяч рублей.
Штиль PS12/300
Мощность 300 ватт, входное напряжение 10,5–14 вольт. Выходное напряжение с минимумом количеством гармоник и частотой 50-60 герц. Если нагрузка на выходе менее 300 ватт, то напряжение стабильно. При увеличении мощности нагрузки напряжение начинает падать. Инвертор комплектуется проводами и разъемами для подключения к автомобильному аккумулятору, а также переходником для прикуривателя. На вид серая неказистая коробка на резиновых ножках. Стоимость 4500 рублей.
MobilEn SP-150
Заявленная мощность 150 ватт, но на испытаниях выдерживал нагрузку в 180 ватт, не снижая напряжения. Подключение дополнительной нагрузки приводит к срабатыванию защиты. При перегрузке сигнализирует легким, но неприятным писком. После отключения пищит очень громко. Выходное напряжение с минимумом гармоник частотой 50-60 герц. Оснащен штатным USB-портом, поэтому можно использовать для зарядки телефона, фотоаппарата, видеокамеры или iPod. Внешний вид – небольшая прямоугольная коробка, на одном торце которой расположена стандартная розетка, на другой сдвоенный провод с переходником на прикуриватель. Стоимость 1300 рублей.
MeanWell A301‑150‑F3
Мощность 150 ватт, входное напряжение 10,5–15 вольт. Выходное напряжение с минимумом гармоник и частотой 50-55 герц. При увеличении нагрузки до 175 ватт происходит автоматическое отключение. Оснащен стандартной розеткой и шнуром питания с переходником для прикуривателя. На вид серебристый аккуратный цилиндр. Стоимость 3500 рублей.
AcmePower DS-120
Заявленная мощность 120 ватт, но хорошо работает лишь при нагрузке менее 100 ватт. При увеличении мощности нагрузки до 107-110 ватт устройство автоматически выключается. Выходное напряжение со средним количеством гармоник и частотой 50-60 герц. Оснащен штатным USB-портом, поэтому можно использовать для зарядки телефона, фотоаппарата, видеокамеры или iPod. В комплект входит провод с переходником для прикуривателя. Внешний вид – аккуратная небольшая плоская коробочка из черного/серого пластика. Стоимость 750 рублей.
Схема и принцип работы инвертора 12 220
Основная часть радиодеталей, использующих инверторы, используют в работе высокие частоты. Импульсный инвертор в полной мере заменяет классическую схему, в которой применяются трансформаторы. Микросхему К561ТМ2 формируют два D-триггера, у которых присутствует вход R и S. Такая микросхема создается с учетом использования КМОП-технологий, посредством заключения в пластиковый корпус.
Задающие генераторы инверторов монтируются с учетом К561ТМ2, с использованием для функционирования устройства DD1. На делитель частот осуществляется монтирование триггера DD1.2. Усилительные каскады принимают сигнал с микросхем.

Генераторы с синусоидой для инвертора 12 220 В работают на высоких частотах. Чтобы образовать контур с размером 50 Гц, используют вторичную обмотку с параллельным подсоединением конденсаторов и нагрузок. Подключая любое устройство, инверторы создают преобразовательное напряжение в 220 В.
Схема обладает одним существенным недостатком — несовершенной формой параметров на выходах.
Говоря о том, как работает инвертор 12 220, стоит указать что микросхему К561ТМ2 дублирует К564ТМ2. Увеличить мощность на преобразователе можно путем подбора более интенсивного транзистора
Важно учитывать то факт, какие конденсаторы устанавливаются на выходах. Они обладают напряжением 250 В
Монтаж радиоэлементов
Осталось собрать устройство. Поскольку компонентов в схеме не так много, можно размещать их не на печатной плате, а навесным монтажом с креплением к радиатору, то есть к корпусу устройства. К штыревым ножкам подпаиваемся моножильным медным проводом достаточно большого сечения, затем место соединения укрепляется 5–7 витками тонкой трансформаторной проволоки и небольшим количеством припоя ПОС-61. После остывания соединения оно изолируется тонкой термоусадочной трубкой.

Схемы высокой мощности и со сложным вторичным контуром могут потребовать изготовления печатной платы, на краю которой в ряд размещены транзисторы для свободного крепления к теплоотводу. Для изготовления печатки пригоден стеклотекстолит с толщиной фольги не менее 50 мкм, если же покрытие более тонкое — усиливайте цепи низкого напряжения перемычками из медного провода.

Изготовить печатную плату в домашних условиях сегодня просто — программа Sprint-Layout позволяет рисовать обтравочные трафареты для схем любой сложности, в том числе и для двухсторонних плат. Полученное изображение распечатывается лазерным принтером на качественной фотобумаге. Затем трафарет прикладывается к очищенной и обезжиренной меди, проглаживается утюгом, бумага размывается водой. Технология получила название «лазерно-утюжной» (ЛУТ) и описана в сети достаточно подробно.

Вытравливать остатки меди можно хлорным железом, электролитом или даже поваренной солью, способов предостаточно. После вытравливания припекшийся тонер нужно смыть, просверлить монтажные отверстия сверлом в 1 мм и пройтись по всем дорожкам паяльником (под флюсом), чтобы залудить медь контактных площадок и улучшить проводимость каналов.
рмнт.ру
16.09.16
Устройство для зарядки гаджетов
Портативный прибор может зарядить смартфон или планшет. Не проблема для него ноутбук, видеокамера. Даже паяльнику можно обеспечить соответствующее «питание». Дело в том, что обычное напряжение, на которое рассчитаны устройства, 220 Вольт. Собственноручное изготовление аккумуляторного устройства дает на выходе 14,8В. Это недостаточно для ноутбука и много для смартфона.

Поэтому универсальный небольшой инвертор просто необходим. Собрать его можно благодаря продукции AKA KASYAN. Небольшие емкости дают требуемый ток. 5А. Процесс изготовления полностью изложен на специализированных сайтах.

Характеристики преобразователей
Преобразователи DC/AC относятся к электрическим приборам, позволяющим изменять уровень и форму постоянного сигнала. Современные приспособления отличаются небольшими габаритами и весом. К основным их параметрам относят:
- Мощность. Различают две её разновидности — наибольшую постоянную и пиковую. Первая обозначает количество энергии, которое может пропускать через себя устройство продолжительное время без потери работоспособности. Вторая характеризуется значением, которое может выдержать прибор в течение одной секунды и при этом остаться в работоспособном состоянии. В качестве единицы измерения используется ВА или Вт. Зависимость между этими единицами измерения можно описать соотношением: 1 Вт = 1,6 ВА. Например, если нагрузка, подключаемая к инвертору, потребляет 500 Вт и постоянная мощность преобразователя заявлена как 500 Вт, то вместе их использовать нельзя, так как DC/AC конвертор просто сгорит.
- Форму выходного сигнала. Синусоидальный сигнал характеризуется плавностью изменения амплитуды напряжения и частоты. Большинство приборов, например, простая бытовая техника и нагреватели, не требуют правильной формы сигнала. А вот устройства с трансформаторными источниками питания, электродвигателями, с узлами APFC очень требовательны к форме сигнала.
- Коэффициент полезного действия (КПД) — показывает зависимость между мощностью, затрачиваемой на выполнение полезной работы, и потребляемой. В среднем КПД преобразователей составляет 85−90%.
- Диапазон входного напряжения. Обозначает допустимую величину амплитуды входного сигнала, при котором возможно преобразование.
- Разброс выходного напряжения. Это диапазон, в котором может изменяться амплитуда сигнала на выходе. Обычно он лежит в пределах 210−230 вольт.
- Тип охлаждения. Для охлаждения радиодеталей, использующихся при изготовлении инверторов, применяются пассивные (радиаторы) и активные (вентиляторы) системы.
Вам это будет интересно Почему выбило автомат: исправляем неполадки




































